L'objectif de ce projet était de concevoir un robot qui suit une ligne blanche sans utiliser de microcontrolleur seulement des composants électroniques.
Avant de commencer le projet, il est nécessaire de savoir en quoi il consiste. Il est donc important de se demander "A qui ?" le projet servira, "Sur quoi ?" il agira et "Pourquoi ?" il sera réalisé. C'est à dire son but.
Site : Site oscillateur période variable
Logiciel : VoltSim sur Android
En prenant comme exemple ce que nous avions fait en cours, il ne fut pas compliqué de compléter la bête à corne.
Après avoir réalisé la bête à corne, il est nécessaire de rentrer plus dans le détail. Nous pouvons nous demander, pour réaliser la tâche : "Qu'est ce qui agira sur le robot ?"
Pédagogique : Cours de gestion de projet
Comme nous l'avions fait déjà en cours, il m'a fallu juste de le poffiner.
Après avoir réalisé l'analyse fonctionnelle. Nous devons comprendre comment le robot fonctionnera et ainsi, séparer les fonctions qui lui sont liées. Il est donc important de bien comprendre le fonctionnement du robot pour ne rien oublier.
Pédagogique : Cours de gestion de projet
Crée ce circuit m'a posé un légé problème, j'ai dû essayer plusieurs schémas trouvés sur internet avant de trouver un qui convenait au besoin du projet. Où j'ai pu ensuite l'adapter.
Afin d'avoir un suivi et une meilleure lecture dans le temps du projet, le moyen utilisé est celui du diagramme de Gantt. Il permet d'attribuer à des personnes des activitées/tâches à réaliser dans une période donnée.
Pédagogique : Cours sur la gestion de projet
Logiciel : GanttProject
La réalisation d'un diagramme de gant prévisionnel est compliqué car nous n'avons pas encore l'expérience pour donner des durées fiables.
Le protecteur de batterie permet comme son nom l'indique de proteger la batterie, pour éviter une décharge profonde et donc un endomagement définitif de la batterie.
Documents : Schéma de départ du circuit
Comprendre le fonctionnement de ce circuit ne m'a pas posé de problème.
Avant d'utiliser la carte moteur, les moteurs et les capteurs, il fallait les vérifier car ils avaient été utilisé par le passé par d'autre étudiant puis stocké donc ils ne pourraient ne plus fonctionner.
Documents : Documents de test du projet test carte moteur
Faire tous ces tests ont été simple à faire.
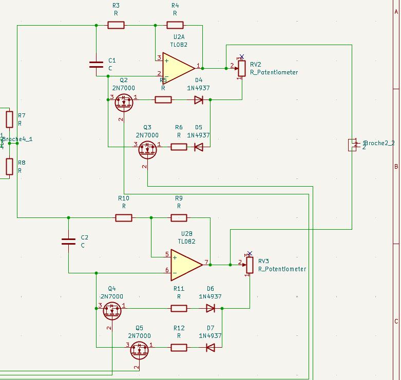
La carte moteur nécessite un signal carré pour fonctionner, ce signal doit être variable pour faire varier la vitesse des moteurs selon ce que les capteurs receptionnent.
Site : Site oscillateur période variable
Logiciel : VoltSim sur Android
Crée ce circuit m'a posé un légé problème, j'ai dû essayer plusieurs schémas trouvés sur internet avant de trouver un qui convenait au besoin du projet. Où j'ai pu ensuite l'adapter.
Pour cette partie, il ne fallait pas juste souder le schema simuler sur volt sim, il fallait voir comment correctement alimenter l'AOP.
Pédagogique : Explication d'un professeur
Lors de la soudure, j'ai donc dû trouver comment alimenter l'AOP ce qui n'a pas été très difficile. Cependant j'ai voulu protéger comme une diode l'AOP grâce à une résistance et donc le circuit n'a pas fonctionné, j'ai essayé de trouver pourquoi le circuit ne fonctionnait pas, mais je ne trouvais pas, j'ai alors demandé de l'aide a un professeur qui m'a expliqué d'où venait mon erreur.
Les projets étant fait pour apprendre, j'ai voulu essayer de concevoir ma propre carte moteurs. Grâce à cet essaie j'ai pu apprendre plein de choses qui ne me serait pas venu en tête pour la conception d'une carte moteur.
Pédagogique : Explication d'un professeur
Au vu de tout ce qu'il aurait fallu faire pour concevoir cette carte, je ne l'ai pas refaite cependant en me demandant comment on peut faire, j'en ai tiré de nouvelles connaissances.
Ce projet m'a permis de développer mes compétences en création de circuit, mais surtout d'apprendre grâces aux erreurs que j'ai pu faire énormément de choses.